Thermostat à faire soi-même pour une chaudière de chauffage, schéma
Il est difficile d'imaginer une chaudière de chauffage moderne sans l'utilisation d'un thermostat. Cet appareil allume et éteint l'appareil lorsque certaines températures sont atteintes. Actuellement, les thermostats ont une structure complexe avec des boutons de commande ou des écrans tactiles. Ils peuvent définir des conditions de température en fonction de la date et de l'heure. Des appareils avec télécommande et connexion Internet sont également disponibles à la vente. Cependant, un simple thermostat pour une chaudière de chauffage de vos propres mains, le circuit peut être assemblé par tout artisan qui sait tenir un fer à souder dans ses mains.
Le contenu de l'article
Appareil thermostatique simple
Le plus souvent, un simple thermostat est constitué des éléments suivants :
- capteur de température;
- actionneur;
- schéma de seuil.
Des thermomètres à résistance, des thermistances, des relais thermiques et d'autres dispositifs à semi-conducteurs peuvent être utilisés comme capteurs de température.
Le circuit le plus simple de cet appareil est un dispositif basé sur des transistors bipolaires. Le capteur de température est ici une thermistance qui modifie la résistance en fonction des conditions de température.
Le potentiomètre R1 définit la polarisation de la thermistance R2 et du potentiomètre R3. En fonction du réglage, le relais K1 est activé lorsque la résistance de la thermistance change. La diode protège le transistor de sortie des surtensions.
ATTENTION! Avant de fabriquer un thermostat, il est recommandé d'étudier toutes les informations plus en détail. Car on peut souvent constater sur Internet un écart entre la description et le schéma.
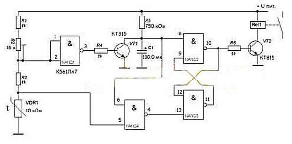
Schéma du thermostat pour chaudières de chauffage
Un calibrage correct est important pour le bon fonctionnement de l'appareil. Pour l'autoproduction, il est plus pratique d'utiliser le schéma suivant.

Dans cet appareil, la diode Zener est le microcircuit K561LA7. La température est réglée par la résistance variable R2. La tension est fournie au convertisseur 2I-NOT, puis transférée au condensateur C1.
Dans ce schéma, le principe de fonctionnement est assez simple :
- lorsque la température baisse, la tension dans le relais augmente ;
- Lorsque la température atteint une certaine valeur, le relais est activé.
- L'alimentation électrique peut être n'importe quelle alimentation fonctionnant dans la plage de trois à quinze volts.
ATTENTION! Avant d'installer des appareils faits maison, vous devez vous assurer qu'ils fonctionnent correctement. Sinon, cela pourrait entraîner une panne de l'équipement.
Comme vous l'avez vu, la fabrication d'un thermostat pour chaudières de chauffage peut être réalisée à la maison. Pour ce faire, il suffit de pouvoir lire des schémas simples et d'utiliser un fer à souder. De cette façon, vous pouvez assembler l'appareil vous-même sans frais supplémentaires.


