Alimentation fantôme DIY pour un microphone
L'alimentation fantôme est une méthode de transmission simultanée d'informations et de tension d'alimentation via les mêmes éléments. Le plus souvent utilisé dans les systèmes audio. Plus précisément dans les microphones.

Le contenu de l'article
Qu'est-ce que l'alimentation fantôme pour un microphone
Cette méthode de transmission d'informations est principalement utilisée dans les microphones à condensateur. Grâce à l'alimentation fantôme, les microphones offrent un son naturel et de haute qualité et offrent également une plus grande sensibilité.

Alimentation fantôme DIY pour un microphone
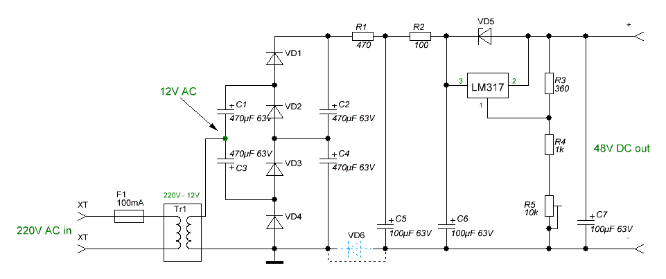
Souvent, lors de la conception d'appareils techniques audio (par exemple, amplificateurs et préamplificateurs), il est nécessaire d'inclure une alimentation fantôme dans le schéma structurel. Il est nécessaire d’alimenter le microphone, et ses principales caractéristiques sont le filtrage du bruit et la stabilité. La base de ce bloc sera un circuit multiplicateur utilisant des diodes et des condensateurs. Pour les appareils audio, multiplier par 4 est approprié.

Comme le montre le schéma, le multiplicateur est alimenté par le transformateur Tr1. Ensuite, les condensateurs C1-C4 et les diodes VD1-VD4 forment un multiplicateur quadruple. La charge du multiplicateur est un filtre RC (R1C5 et R2C6). Après eux, un autre a été ajouté. Mais le filtre actif est le LM317. En plus de la fonction de filtrage, il assure également la stabilisation de la tension. Après le filtre, le condensateur C7 est inclus dans le circuit pour empêcher l'auto-excitation du circuit. Sans cet élément, on risque de créer son propre bruit en sortie du circuit.
Vous devriez également dire quelques mots supplémentaires sur les éléments restants du circuit.
R5 est une résistance variable qui régule la tension de sortie. Il est nécessaire que l'utilisateur puisse définir manuellement les valeurs auxquelles l'arrière-plan sera minimal et la tension maximale.
ATTENTION. Les résistances R3, R4 et R5 peuvent devenir très chaudes, elles doivent donc avoir une puissance d'au moins 0,25-0,5 W.
VD5 est une diode Zener qui protège l'étage d'amplification des chutes de tension lors de la charge de C7 ou lors d'un réglage incorrect de R5. Cet élément protège le circuit contre les pannes si sa tension inverse ne dépasse pas 35 V.

